About Mabnus

Mabnus Biotech is committed to addressing challenges in the industry related to the development of functional active proteins and high-quality, high-throughput antibodies. Leveraging two core platforms: the mammalian cell protein expression platform and the B-cell antibody development platform, the company is dedicated to providing one-stop antibody development services to scientific research institutions, diagnostic and pharmaceutical companies. 

R&D
R&D

With 1500+ independent project experiences, we efficiently and swiftly progress from initial design to experimental implementation, ensuring smooth communication throughout the process.

 Production
Production

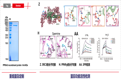
Adhering to the ISO9001 quality management system, we deliver meticulous and cost-effective production of recombinant proteins and antibodies.

 Inspection
Inspection

Comprehensive methodological assessment to ensure accurate and reliable validation of delivered products.

Quality
Quality

Stringent control of batch stability throughout the entire production to packaging and shipment process, ensuring quality at every step.