Fibroblast growth factor receptor 1 ( FGFR1) , a member of the FGFR family , is a transmembrane protein and a receptor tyrosine kinase. It plays a central role in key biological processes such as cell proliferation, differentiation, migration, and survival, and is particularly crucial in embryonic development, angiogenesis, and tissue repair. Aberrant activation of FGFR1 (e.g., mutation, amplification, or translocation) is closely associated with various cancers (e.g., breast, lung, and bladder cancers) and developmental disorders.
Expression distribution of FGFR1
FGFR1 is primarily expressed in astrocytomas, neuroblastomas, and adrenocortical cell lines. Some isoforms have also been detected in foreskin fibroblast cell lines, but isoforms 17, 18, and 19 are not detected in these cells.

(Data source: Uniprot)
The structure of FGFR1
FGFR1 is a type I transmembrane protein encoded by the FGFR1 gene with a length of 822 aa and a molecular weight of approximately 91.8 kDa . It is composed of multiple highly conserved domains and can be divided into three main parts from the extracellular to the intracellular.
Extracellular region (22-376 aa): This is the portion of FGFR1 that recognizes and binds to ligands (FGFs) and is composed of three immunoglobulin-like domains (D1, D2, and D3). The D1 domain is the most distal domain, connected to an acid box region and is believed to play a role in stabilizing the receptor's inactive state and preventing spontaneous dimerization. The D2 and D3 domains are the core regions for ligand binding. The region between D2 and D3 determines the binding specificity of FGFR1 for specific FGF ligands. The "acid box" region is located between D1 and D2 and is rich in acidic amino acids. Its function is autoinhibition, helping to maintain the receptor's inactive state in the absence of ligand.
Transmembrane region (377-397 aa): composed of an α-helix, its main function is to anchor the receptor on the cell membrane and transmit conformational changes in the extracellular region to the intracellular region.
Cytoplasmic region (398-822 aa): Located on the inner side of the cell membrane, it contains key tyrosine residues that play a role in autoinhibition prior to receptor activation. a) Tyrosine kinase domain (TK domain): This is the catalytic core and functional center of FGFR1. It uses ATP to transfer a phosphate group to tyrosine residues on specific target proteins, thereby initiating downstream signaling pathways. This domain is highly conserved within the FGFR family. b) C-terminal tail: Contains multiple tyrosine residues that can be autophosphorylated. Once phosphorylated, these sites serve as docking sites for downstream signaling proteins (such as PLCγand FRS2), playing a key role in recruiting and activating downstream signaling molecules.

(Data source: protter)
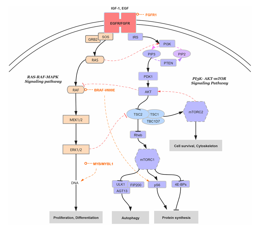
FGFR1 signaling pathway
a) RAS-MAPK pathway: Pathway The most classic FGFR1 pathway is "FRS2α→GRB2→SOS→RAS→RAF→MEK→ERK." Activated ERK enters the cell nucleus and phosphorylates transcription factors (such as c-Fos and c-Jun), which primarily regulate cell proliferation and differentiation.
b) PI3K-AKT pathway: PI3K is directly recruited through FRS2α or phosphorylated FGFR, which converts PIP2 into PIP3, which then activates AKT. AKT is a core node that regulates cell survival (inhibiting apoptosis), metabolism, and proliferation.
c) PLCγ pathway: PLCγ is directly recruited to the receptor and activated → hydrolyzes PIP2 to generate IP3 and DAG → IP3 promotes the release of intracellular calcium ions, DAG activates PKC, and ultimately regulates cell migration, proliferation and differentiation.
d) JAK-STAT pathway: Under certain circumstances, activated FGFR1 can phosphorylate and activate STAT protein, which then forms dimers and enters the cell nucleus, ultimately regulating gene expression and cell fate.

(Data source : Xie M , et al. Front Neurosci . 2023)
FGFR1 and disease
Non- alcoholic fatty liver disease (NAFLD): When the body is in an abnormal state of high lipid levels, free fatty acids accumulate, inhibiting the FGF21 pathway and triggering a series of NAFLD-promoting reactions: a) Enhanced lipid synthesis (Lipogenesis): SREBP1, PPARγ, FAS, and other lipid synthesis-related proteins are activated, leading to liver fat accumulation; b) Activated inflammation: inflammatory factors such as IL-1β, MCP-1, and TNF-α are released, exacerbating liver damage and ultimately driving NAFLD. Sulforaphane can reverse the pathological process by activating the FGF21-FGFR1+β-Klotho complex signaling pathway, improving lipid metabolism (promoting lipolysis and enhancing fatty acid oxidation). Through the p38 signaling pathway, it further enhances metabolic regulation, ultimately protecting against NAFLD.

(Data source : Desale SE, et al. Mol Biomed. 2021)
Prostate cancer: Transferrin (TF) binds to Fe3+ and enters cells through transferrin receptor 1 (TFR1) on the cell membrane, releasing Fe2+ and forming a labile iron pool (LIP). LIP is a key form of iron uptake in cancer cells. TFR1 overexpression increases LIP, while FGFR1 can stabilize the iron regulatory protein IRP2 by inhibiting the E3 ubiquitin ligase FBXL5. IRP2 upregulates the expression of the transferrin receptor TFR1, promoting iron uptake and forming a labile iron pool (LIP). LIP further enhances TFR1 expression through positive feedback activation of c-Myc, leading to continuous iron accumulation, ultimately driving tumor proliferation and malignant progression.

(Data source : Lin H, et al. Commun Biol. 2024)
Breast Cancer: FGFRs can promote breast cancer growth through the FGFR-MEK-ERK-c-FOS-FOXQ1 signaling pathway. Activation through membrane-bound FGFR1 (mFGFR1) or intracellular FGFR1 (iFGFR1) modified by artificial polymerization and myristoylation triggers phosphorylation and initiates downstream MEK-ERK signaling. Activated ERK2 enters the cell nucleus and phosphorylates the transcription factor c-FOS, causing it to bind to the FOXQ1 gene promoter region and promote FOXQ1 transcription. High FOXQ1 expression, in turn, drives tumor cell proliferation, colony formation, and in vivo growth.

(Data source: Lin Y , et al. Int J Biol Sci . 2023)
FGFR1-targeted therapy
M-6123 is a monoclonal antibody targeting FGFR1, jointly developed by Merck KGaA, Ligand Pharmaceuticals, and NGM Biopharmaceuticals. Its primary mechanism of action is as an FGFR1 antagonist, specifically binding to FGFR1 and inhibiting downstream signaling. It is currently in the preclinical stage of development.
NGM-313, developed by NGM Biopharmaceuticals, is a monoclonal antibody targeting FGFR1 and KLB. Its primary mechanism of action is as an FGFR1 stimulator and a KLB agonist, targeting the FGFR1/KLB complex and stimulating β-Klotho ( KLB )-dependent signaling for the treatment of metabolically impaired fatty liver disease. On November 11, 2020, the Phase II clinical trial was approved but has since been terminated.
OM-RCA-001 is a monoclonal antibody targeting FGFR1, developed by Goodwin Biotechnology. Its primary mechanism of action is as an FGFR1 antagonist, inhibiting tumor growth by antagonizing FGFR1 activity. It is currently in the drug discovery phase.
VHH agonist, developed by Epsilon Molecular Engine, is a monoclonal antibody targeting FGFR1. Its primary mechanism of action is as a stimulator of FGFR1, utilizing VHH nanobody technology to activate FGFR1. Specific indications are currently unavailable. Currently in the drug discovery phase.

(Data source: Ryo Yonehara , et al. J Biol Chem . 2023)
