Cytokine receptor-like factor 2 (CRLF2), also known as thymic stromal lymphopoietin receptor (TSLPR), is a member of the type I cytokine receptor superfamily. CRLF2 is expressed in various human tissues, including the heart, skeletal muscle, and kidneys. As a cytokine receptor, abnormalities in CRLF2 are associated with the pathogenesis of various diseases, particularly in oncology and immunology. The most extensive research on CRLF2 in acute lymphoblastic leukemia (ALL) has made it a highly promising therapeutic target.
Structural and functional basis of CRLF2
Cytokine receptor-like factor 2 (CRLF2), also known as thymic stromal lymphopoietin receptor (TSLPR), is a member of the type I cytokine receptor superfamily. CRLF2 itself lacks kinase activity and must form a heterodimer with the interleukin-7 receptor α chain (IL-7Rα) to jointly constitute the functional high-affinity receptor complex of thymic stromal lymphopoietin (TSLP).

(Data source: Ebina-Shibuya R, et al. Nat Rev Immunol. 2023)
CRLF2 gene is located in the pseudoautosomal region 1 (PAR1) of the X and Y chromosomes, encoding 371 amino acids (aa). The initial hydrophobic region consisting of the first 22 amino acid residues is called the signal peptide (SSP). The region from 23 aa to 371 aa is the main chain of the gene, containing four N-glycosylation sites linked to asparagine and two disulfide bond sites. The extracellular region from 23 aa to 231 aa is the extracellular domain of the CRLF2 protein, which contains the signature WSX WS motif of the type I cytokine receptor family, crucial for maintaining receptor conformation and promoting ligand binding. However, compared to typical type I receptors, the extracellular domain of CRLF2 lacks the second of the four conserved cysteine residues, which may impair disulfide bond formation and overall folding. Although the intracellular domain retains the Box1 motif, which is crucial for JAK kinase anchoring, it lacks the classic Box2 domain. The transmembrane region (231aa to 252aa) anchors the CRLF2 protein to the myelin cell membrane. The intracellular region (253aa to 371aa) contains only one tyrosine residue in its intracellular tail, located four positions upstream of the carboxyl terminus, and this site does not undergo phosphorylation upon ligand binding. These characteristics indicate that CRLF2 itself cannot independently perform complete signal transduction and must rely on a co-receptor for functional compensation.

(Data source: Leonard W, et al. Nat Rev Drug Discov. 2023)

(Data source: Verstraete K, et al. Nat Commun. 2016)
Tissue distribution of CRLF2
CRLF2 is expressed in various human tissues, including the heart, skeletal muscle, kidneys, and adult and fetal livers. In immune cells, it is primarily expressed in dendritic cells and monocytes, with weaker expression in T cells. Furthermore, CRLF2 expression is upregulated in activated peripheral blood monocytes and THP-1 cells.

(Data source: proteinatlast)
Research on CRLF2 in acute lymphoblastic leukemia (ALL)
1. Key markers for diagnosing high-risk ALL subtypes: Clinically, CRLF2 status must be tested before a diagnosis of Philadelphia chromosome-like acute lymphoblastic leukemia (Ph-like ALL), as it directly affects the choice of subsequent treatment. Researchers have developed a new RT-qPCR technology that can simultaneously detect CRLF2 expression, fusion genes, and variants, achieving 100% sensitivity and specificity in the test, thus improving diagnostic efficiency.

(Data source: Gil JV, et al. Mol. Biosci. 2024)
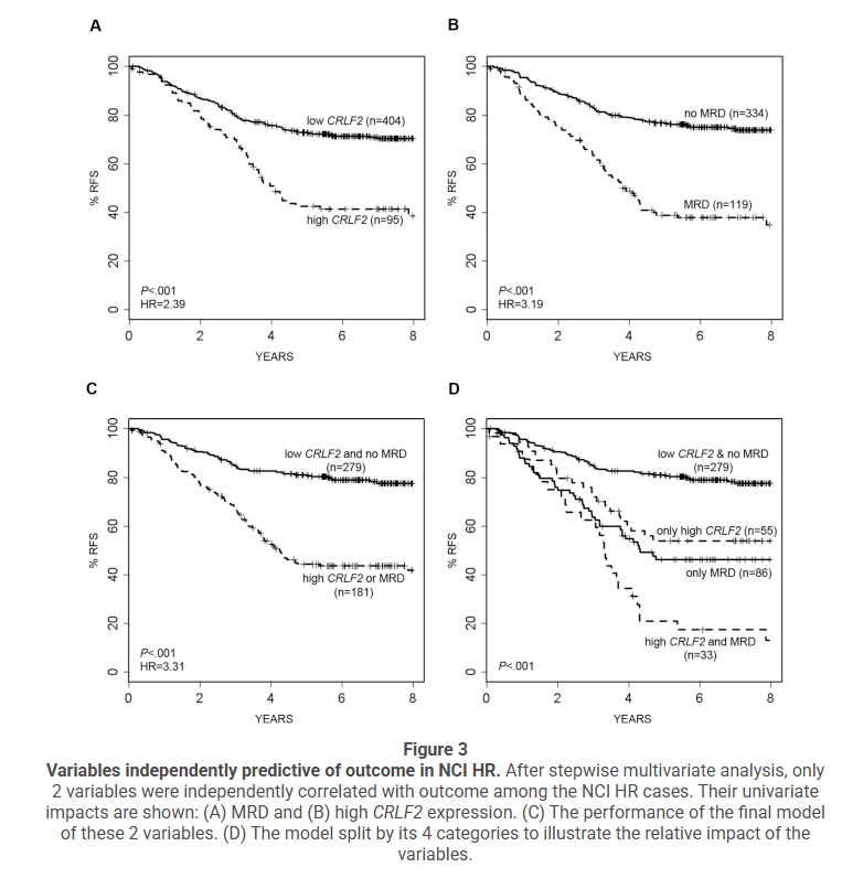
2. Poor prognostic indicators: In pediatric T-ALL, studies have found that patients with high CRLF2 expression have a cumulative relapse/resistance rate as high as 52.9%, significantly higher than the 26.2% in the low expression group. Another study by the Pediatric Oncology Group (COG) emphasizes that in high-risk ALL patients, high CRLF2 expression is associated with extremely poor prognosis in high-risk ALL.


(Data source: Sarah K , et al. Blood. 2020)
Application prospects of CRLF2
1. CAR-T cell therapy: CAR-T cell therapy targeting CRLF2 has shown potential in preclinical studies. It involves genetically modifying T cells to enable them to precisely recognize and kill leukemia cells that highly express TSLPR on their surface.
2. Targeted combination therapy to combat drug resistance: Since CRLF2 mainly functions by activating the downstream JAK-STAT pathway, combining JAK inhibitors with BCL-2 inhibitors can overcome drug resistance caused by its "bypass activation" by simultaneously attacking multiple weaknesses of cancer cells.


(Data source: Qin H, et al. Blood. 2015)
