Fibroblast growth factor 20 (FGF20), a member of the FGF9 subfamily, acts as a neurotrophic factor that regulates central nervous system development and function.

(Data source: AlphaFold)
FGF20 is composed of 208 amino acids and is a secretory extracellular protein. It has no signal peptide segment and its functional domain is a full-length sequence, which includes a disordered structure.


(Data source: Uniprot)
FGF20 exhibits a restricted expression profile and is predominantly expressed in brain tissue lineages.

(Data source: Protein Atlas)
FGF20 can bind to FGFR1c and trigger the activation of the MPAK pathway through phosphorylation of specific cytoplasmic tyrosine residues, playing an important role in the survival of dopaminergic neurons and promoting the differentiation of neural and embryonic stem cells into dopaminergic neurons, thereby alleviating the neurological symptoms of Parkinson's disease animal models.

(Data source: Itoh N, et al. Front Mol Neurosci. 2013)
Given the distribution and function of FGF20, early research focused on the correlation between mutations in this gene and Parkinson's disease. However, there is still insufficient evidence to prove its association. Instead, whole genome sequencing (WGS) data analysis determined that FGF20 gene mutations are associated with childhood asthma.

(Data source: Hecker J, et al. Hum Mol Genet. 2022)
Using an engineered FGF20 knock-in allele, researchers identified a progenitor cell population in the olfactory epithelium ( OE ) a neural sensory organ required for smell. The nasal concha, a bony protrusion in the nasal cavity, increases the surface area within the nasal cavity where the OE lines. FGF20 -positive transepithelial progenitor (FEP) cells are responsive to Wnt/β-catenin signaling . Wnt signaling inhibits FEP cell differentiation into OE basal progenitors and their progeny and positively regulates FGF20 expression. They further demonstrated that FGF20 signals to the underlying mesenchyme to regulate nasal turbinate growth.

(Data source: Yang LM, et al. Dev Cell. 2018)
In the Wnt signaling pathway, recombinant human FGF20 (rhFGF20) protein can reverse TNF-α -induced cell migration and angiogenesis damage, and promote angiogenesis and vascular repair after craniocerebral trauma by regulating the Wnt/β-catenin pathway.

(Data source: Guo R, et al. Biomed Pharmacother. 2021)
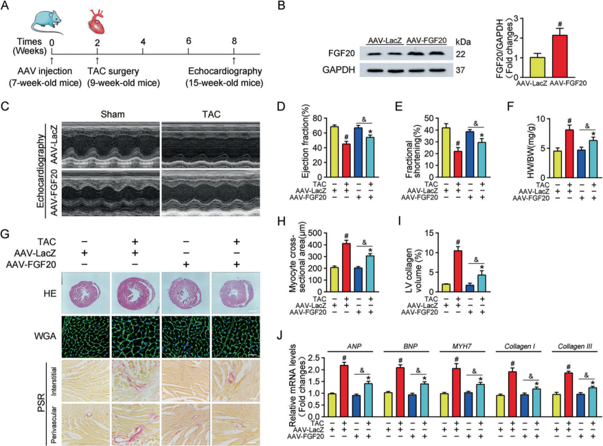
Furthermore, overexpression of FGF20 can prevent cardiac hypertrophy caused by pressure overload. Mechanistically, FGF20 upregulates SIRT1 expression, leading to deacetylation of FOXO1. This action promotes the transcription of downstream antioxidant genes, thereby inhibiting oxidative stress. Verification has shown that the anti-hypertrophic effect of FGF20 is largely abolished in SIRT1 knockout mice, accompanied by increased oxidative stress. This suggests that FGF20 is a potential novel molecular target for the prevention and treatment of myocardial injury caused by pressure overload.

(Data source: Chen Y, et al. Cell Death Dis. 2022)
Research on FGF20 is quite extensive, but basic research is still weak and the risks of translational medicine are too high. This can be highlighted from a previous story about FGF20: early FGF20 significantly reduced the severity of mucosal damage in preclinical characterizations. Subsequently, a recombinant human FGF20 protein (CG53135-05, velafermin ) was approved for clinical trials in 2005 to study the prevention of oral mucositis (oral mucositis is a common side effect of high-dose chemotherapy in patients undergoing autologous hematopoietic stem cell transplantation). Unfortunately, the Phase II trial failed to achieve its primary endpoint, reducing the incidence of severe oral mucositis in patients, and ultimately terminating the development of the drug.

(Data source: Clinical trials)
The road ahead for basic scientific research is long, and there will always be setbacks and hope. However, the research on FGF20 will continue...
