Service Support
We undertook the custom development of TAFA2, a key regulatory active protein in this study.

(Data source: Project Development Data)
Background
Liver damage is a common pathophysiological basis for various liver diseases and is associated with inflammation. Hepatic nerves regulate inflammation, but the specific signals that trigger inflammation and therapeutic approaches targeting these nerves remain largely unknown.

Lan Peixiang's group at Huazhong University of Science and Technology published a study titled " Sour neuronal signalling attenuates macrophage-mediated liver injury " in J Hepatol. In this study, single-cell sequencing data from the liver and celiac ganglion showed that the brain-liver axis increased liver IRI by secreting TAFA2 protein, while acid stimulation reduced TAFA2 production and liver damage. In vivo studies showed that TAFA2 deletion and specific knockdown in neurons reduced liver damage. AFA2 interacts with chemokine CC motif receptor 2 (CCR2) and promotes macrophage activation, and the brain-liver axis increases liver IRI by secreting TAFA2 protein. The results revealed a neuroimmune interaction in which neuronal-derived TAFA2 recruits CCR2+ macrophages to the liver and triggers liver damage, at least in part through neural signaling that is reduced in response to acidic stimulation (i.e., intake of acidic substances).


Study Results
Sour taste stimulation alleviates liver IRI in mice through neural pathways, and acidic stimulation alleviates liver IRI through the neural system including the tongue, brain and CG.


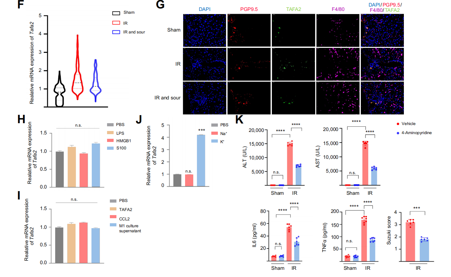
Single-cell RNA sequencing of the liver and celiac ganglion revealed that the expression of the neuron-specific gene TAFA2 was significantly upregulated during hepatic IRI, and sour stimulation reversed this upregulation. Acidic stimulation alleviated hepatic ischemia-reperfusion injury by reducing TAFA2 production.



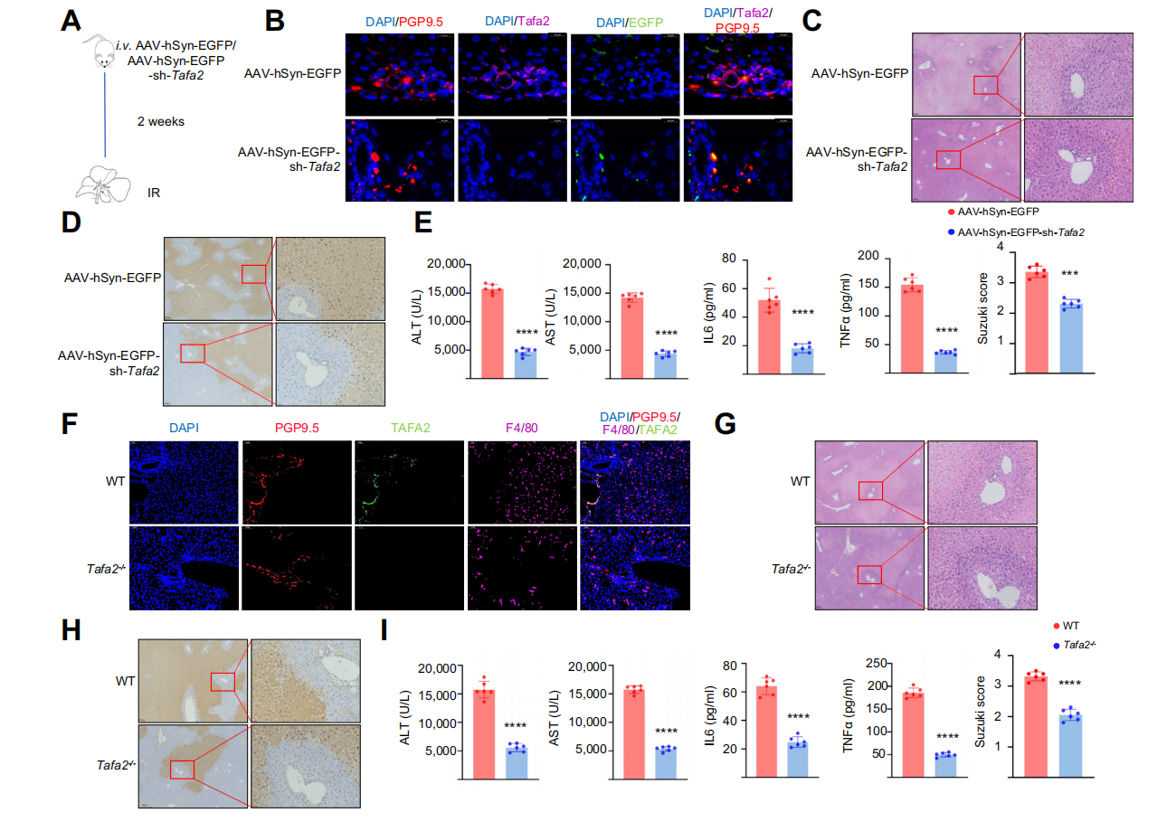
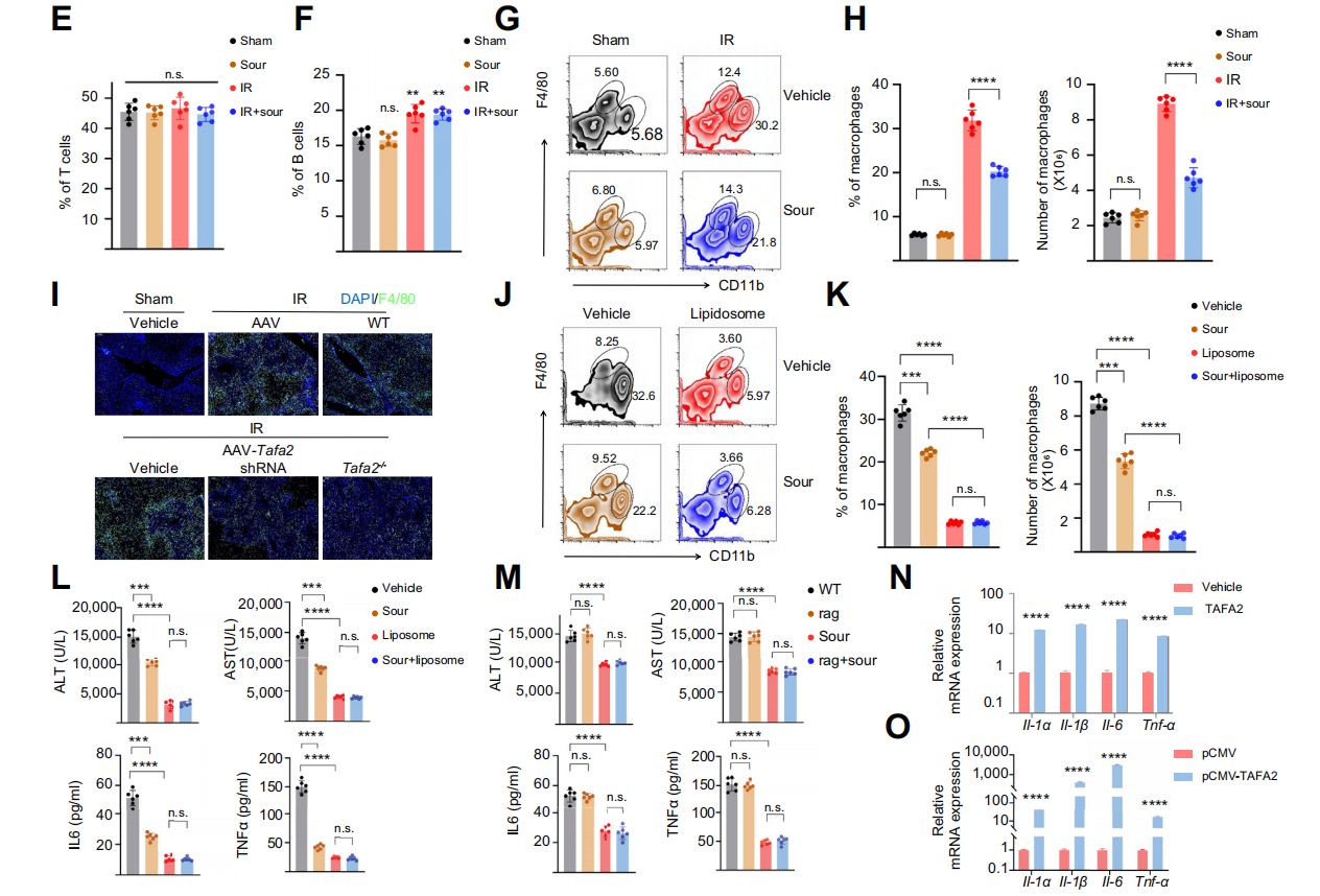
Target cell identification and flow cytometry revealed that FLAG-tagged TAFA2 protein specifically bound to macrophages, but not T or B cells. This suggests that TAFA2 specifically interacts with macrophages. Acidic stimulation reduced the number of macrophages in the liver during IRI, consistent with single-cell sequencing data. TAFA2 knockdown and ablation also inhibited macrophage infiltration into the liver during IRI. TAFA2 activates macrophages and mediates hepatic ischemia-reperfusion injury.


Immunoprecipitation-mass spectrometry (IP-MS) and flow cytometry confirmed that CCR2 is the functional receptor for TAFA2 on macrophages. TAFA2 promotes macrophage-mediated inflammatory responses primarily through CCR2. TAFA2 induces activation of the NF-κB pathway in wild-type BMDMs, which promotes the transcription of inflammatory genes.


Clinical verification found that sour stimulation reduced IRI in patients undergoing liver resection. Twelve patients in the control group developed severe liver injury (ALT >500 U/L), while none in the sour group developed it, indicating that sour intervention can significantly reduce the incidence of severe liver injury after surgery.

Summarize
Sour taste stimulation (perception on the tongue) activates VPM neurons in the brain, which in turn inhibits the production of TAFA2 by celiac ganglion neurons, reducing the binding of TAFA2 to CCR2 on liver macrophages, inhibiting macrophage overactivation and inflammatory responses, ultimately alleviating liver ischemia-reperfusion injury. The findings provide evidence for a brain-liver axis and suggest a new approach to controlling liver inflammation using neural stimulation.
