Osteoclast differentiation and activation factor RANKL
2025-05-07
Receptor for activator of nuclear factor kappa-B (RANKL), also known as OPGL (CD254), is a member of the tumor necrosis factor ligand superfamily, member 11 (TNFSF11). It is a fact...
CD30 is a therapeutic target for lymphoma
2025-05-06
Tumor necrosis factor receptor superfamily member 8 (TNFRSF8), also known as CD30 or Ki-1 antigen, is a receptor for TNFSF8/CD30L. It may play a role in the regulation of cell grow...
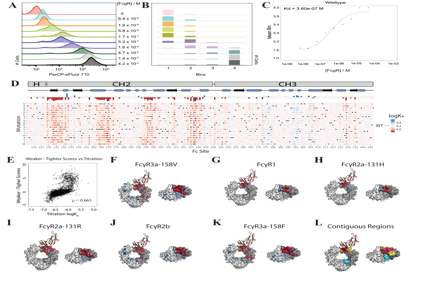
Mapping affinity and allostery in human IgG antibody Fc region-Fcγ receptor interactions
2025-05-05
BackgroundIgG antibodies, essential for the normal functioning of the immune system, recognize antigens and neutralize pathogens through their Fab regions. Their Fc regions bind to...
The pleiotropic cytokine TGFB
2025-04-24
Transforming growth factor β (TGF - β, TGFB) is a multifunctional cytokine. TGF-β signaling is a key pathway in embryogenesis, tissue homeostasis, and cancer progression. TGF-β inc...
MSLN is the target of solid tumor treatment
2025-04-22
Mesothelin (MSLN) is a cell-surface-bound glycosylphosphatidylinositol (GPI)-anchored protein. The membrane-anchored form may play a role in cell adhesion. Also known as megakaryoc...
Engineering IgG antibodies for intracellular targeting and drug delivery
2025-04-21
BackgroundMaking immunoglobulin G (IgG) antibodies autonomously internalize and localize to the cytoplasm of target cells (termed cytoplasmic-penetrating antibodies, CTs) is challe...
Bladder Cancer Treatment Target FGFR3
2025-04-16
Fibroblast growth factor receptor 3 (FGFR3) is a tyrosine protein kinase that acts as a cell surface receptor for fibroblast growth factor and is involved in regulating cell prolif...