Apoptosis initiating receptor DR5
2025-07-25
The death receptor DR5 is a member of the tumor necrosis factor receptor superfamily, member 10B (TNFRSF10B), also known as tumor necrosis factor-related apoptosis-inducing ligand ...
Anti-Müllerian hormone receptor AMHR2
2025-07-24
AMHR2(Anti-Müllerian hormone receptor)is a key receptor in the transforming growth factor-β (TGF-β) superfamily. In recent years, it has become a research hotspot for targeted ther...
Development and preclinical characterization of AMG 329 a human antibody neutralizing FLT3 ligand
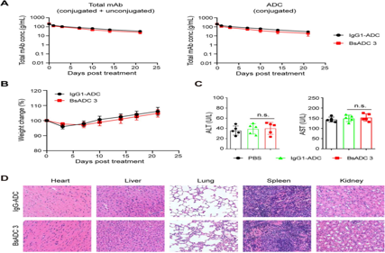
2025-07-23
BackgroundSignaling pathways involving the receptor tyrosine kinase FLT3 and FLT3 ligand regulate the development and activity of dendritic cells (DCs) and other myeloid cells, inc...
The target of Domain Containing3 LYPD3
2025-07-23
LY6/PLAUR Domain Containing 3(LYPD3/C4.4A) is a member of the LY6/uPAR protein family. LYPD3 is expressed in the placenta, skin, and urothelium. PLAUR encodes the urokinase-type pl...
NEK7 phosphorylation of EGFR drives the mechanism of drug resistance in hepatocellular carcinoma
2025-07-22
Service SupportMabnus Bio was responsible for the customized development of EGFR (25-645), EGFR (669-1210) truncations, and NEK7 active enzyme proteins, as well as SPR interaction ...
The target of Tumor necrosis factor ligand superfamily member14 TNFSF14
2025-07-21
Expression distribution of TNFSF14TNFSF14 is primarily expressed in the spleen and is also found in the brain. Low levels of expression are found in peripheral lymphoid tissues, as...
B-cell brake receptor CD22
2025-07-18
The B cell receptor (BCR) CD22 is the most highly expressed sialic acid-binding immunoglobulin-like lectin (SIGLEC) on B cells. Also known as Siglec-2, it plays a role in various a...