Next generation  anti-PD-L1 IL-15 immunocytokine elicits superior antitumor immunity in cold tumors with minimal toxicity
2024-05-17
BackgroundAntibody-cytokine fusion proteins (also known as immunocytokines) deliver these immunostimulatory payloads to tumor lesions, significantly broadening the therapeutic wind...
CD74 supports accumulation and function of regulatory T-cells in tumors
2024-05-16
BackgroundRegulatory T cells (Tregs) are a heterogeneous population essential for maintaining homeostasis and controlling immune responses. Tregs can also suppress tumor immunity. ...
CD74 is a cell surface receptor for the macrophage factor MIF
2024-05-15
CD74 is the MHC class II histocompatibility antigen gamma chain, also known as the HLA-DR antigen-associated invariant chain. It plays a key role in MHC class II antigen processing...
Macrophage colony stimulating factor 1 receptor CD115
2024-05-14
CD115 is a member of the macrophage colony-stimulating factor 1 receptor (CSF1R), also known as FMS kinase. It belongs to the protein tyrosine kinase family and the platelet-derive...
Introduction to engineering design of recombinant antibody
2024-05-11
Since the first report of the development of monoclonal antibodies (mAbs) using hybridoma cell lines in 1975, and the approval of the first murine monoclonal antibody for human the...
The vascular disease marker CD105
2024-05-11
CD105, an endoglin, is a key endothelial cell co-receptor of the transforming growth factor-β(TGF -β) superfamily. It plays a crucial role in regulating angiogenesis and also modul...
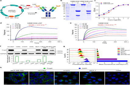
A novel antibody drug conjugate targeting TROP2 has shown potent anti-tumor efficacy in breast and lung cancer
2024-05-10
BackgroundCancer is a major public health problem and the second leading cause of death worldwide, with breast and lung cancer being the two most common cancers. Despite significan...